Lompat ke konten Lompat ke sidebar Lompat ke footer

Diagrama De Flujo Basico

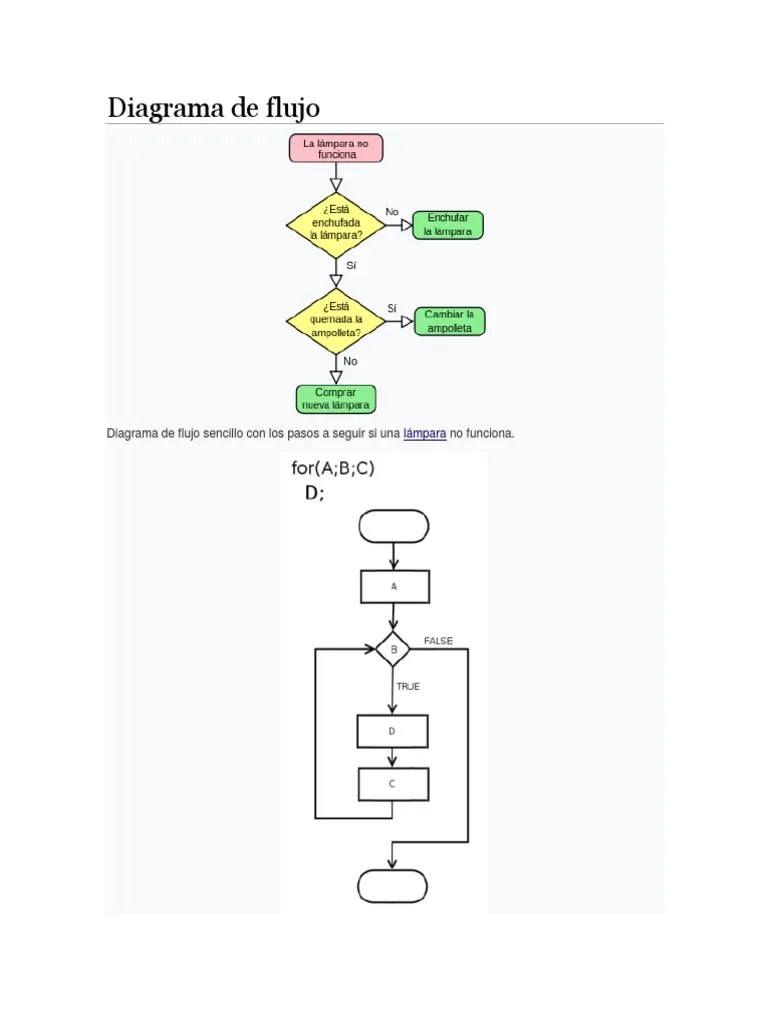
Diagrama De Flujo Basico. Un diagrama de flujo es un diagrama que describe un proceso, sistema o algoritmo informático. Diagrama de flujo básico diagrama de flujo diagrama de actividades como elaborar un diagrama de flujo en microsoft visio 1. También llamado flujograma, el diagrama de flujo nos permite por medio de bloques, describir gráficamente un proceso, detallando en él, flujo de información, clientes, equipo o materiales. Diagrama de flujo que genere e imprima la tabla de multiplicar del 10 al 20, usando el programa desarrollador de microsoft visio.si quieren descargar el p.

Flujograma Soporte Técnico SICB
Flujograma Soporte Técnico SICB from www.thinglink.com

Diagrama de flujo básico diagrama de flujo diagrama de actividades como elaborar un diagrama de flujo en microsoft visio 1. Si usted desea aprender cómo dibujar un diagrama de flujo para entender mejor un proceso, el primer paso es determinar sus componentes. Defina los componentes de un proceso.

Aplicación Microsoft Visio Y Seleccionar “Diagrama De Flujo Básico” Y Después La Opción “Crear”, Ver Figura 8.


En esta ocasión vengo con otra plantilla para microsoft visio, esta vez se trata de una plantilla para crear un diagrama de flujo básico, el cual podremos utilizar para cualquier tipo de diagrama básico que necesitemos crear, tenga en cuenta que esta plantilla se puede editar y adaptar totalmente a sus necesidades, con solo un par de cambios,. Los diagramas de flujo usan formas especiales para representar diferentes tipos de acciones o pasos en un proceso. Esta plantilla le ofrece varias opciones de diseño (incluidas vertical, horizontal y jerárquica) en función de sus necesidades o preferencias para asignar un proceso. Completar el pedido de un cliente.

Va De Arriba Hacia Abajo, Como Una Lista Ordenada.


El concepto de diagrama de flujo también se toca desde el ámbito informático, más específicamente desde la programación. Entrega nº 37 del curso bases de la programación nivel i. Diagrama básico crear diagramas y gráficos fácilmente importar y exportar archivos de visio gran cantidad de plantillas guardar como jpg, pdf, word y otros archivos descargar diagramas cómo crear ejemplos simbolos conocimiento diagramas diagrama básico diagrama de flujo plano de planta organigrama diagrama eléctrico mapa mental uml bpmn El diagrama de flujo muestra los pasos como cuadros de varios tipos y su orden conectando los […]

Un Diagrama De Flujo También Se Puede Definir Como Una Representación Esquemática De Un Algoritmo, Un Enfoque Paso A Paso Para Resolver Una Tarea.


Se usa ampliamente en los ámbitos de ingeniería química e ingeniería de procesos, aunque sus conceptos a veces también se aplican a otros procesos. Las siglas equivalen a new technology lan manger (nt lm). Defina los componentes de un proceso. A continuación, vamos a mostrar varios diseños de formas con el respectivo significado de estos.

El Tipo De Diagrama Dicta Los Símbolos De Diagramas De Flujo Que Se Utilizan.


Un diagrama de flujo es una representación gráfica de un proceso.se trata de representar los pasos que sigue un proceso desde que se inicia hasta que se termina y para ello se utiliza una serie de elementos visuales que te ayuden a dibujar cada paso que sigue un proceso. Este tipo de diagrama usa símbolos para representar procesos complejos de principio a fin. Un diagrama de flujo de trabajo muestra las decisiones y acciones que se toman en una organización como parte del trabajo en un producto, proyecto, servicio u otro propósito, como por ejemplo: Los diagramas de flujo emplean rectángulos, óvalos, diamantes y otras.

Posting Komentar untuk "Diagrama De Flujo Basico"