Lompat ke konten Lompat ke sidebar Lompat ke footer

Diagrama Causa Efecto Online

Diagrama Causa Efecto Online. The fishbone diagram is a diagram that shows the possible causes of a specific event or a problem. Con este esquema se puede identificar las posibles causas que generan un problema. You can edit this template and create your own diagram. Ahora que sabes todo esto, te explicaremos como realizar este tipo de esquema agregando las 6 m.

DIAGRAMA DE CAUSA Y EFECTO MARIA CECILIA GARCIA.pdf
DIAGRAMA DE CAUSA Y EFECTO MARIA CECILIA GARCIA.pdf from www.scribd.com

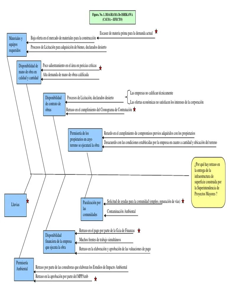
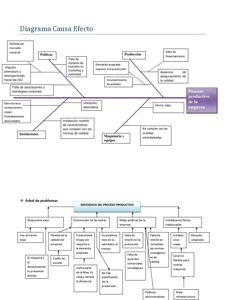
El uso de un diagrama de causa y efecto hace posible reunir todas estas ideas para su estudio desde diferentes puntos de vista. They are widely used in quality management to identify root causes of problems. Realiza un gráfico en forma de cola de pescado.

Además, Sirve Para Definir Y Encontrar Las Posibles Soluciones Que Están Asociadas Al Problema.


Ahora que sabes todo esto, te explicaremos como realizar este tipo de esquema agregando las 6 m. Estas opiniones pueden estar en conflicto o fallar al expresar la causa principales. Estudiar y analizar un suceso o actividad conocida. Con este esquema se puede identificar las posibles causas que generan un problema.

How To Make A Fishbone Diagram In Creately?


¿qué es un diagrama de causa efecto? They are widely used in quality management to identify root causes of problems. Escolha um modelo pronto para iniciar sua sessão de brainstorming crie seu diagrama de espinha de peixe online a partir dos inúmeros modelos prontos no nosso software. Anticipar las consecuencias o efectos generados a partir de ciertos hechos.

Elija Un Estilo Adecuado Para Su Diagrama.


El uso de un diagrama de causa y efecto hace posible reunir todas estas ideas para su estudio desde diferentes puntos de vista. Comúnmente conocidos como diagramas de espina de pescado, estos gráficos permiten un análisis eficiente, señalando las causas fundamentales de problemas de negocios para comprender mejor las posibles soluciones. Desde allí se derivan las causas mayores o espinas grandes. Resumámoslo de la siguiente manera, un diagrama causa y efecto puede ser utilizado para:

Hace Referencia A La Representación De Varios Aspectos, Factores O Elementos Que Hacen El Papel De Causas;


Conocer las causas de determinado fenómeno. El elegante tema sería una gran ventaja para su trabajo. Mientras tanto, puede descargar gratis los diagramas de causa y efecto necesitos. Y al mismo tiempo representa la contribución de una problemática, la cual hace el papel de efecto.

Posting Komentar untuk "Diagrama Causa Efecto Online"