Lompat ke konten Lompat ke sidebar Lompat ke footer

Diagrama De Ishikawa Que Es

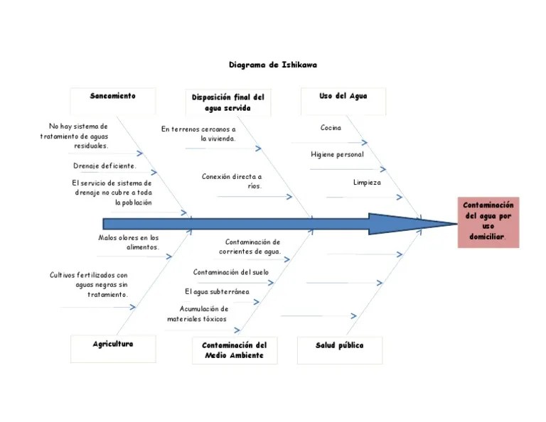
Diagrama De Ishikawa Que Es. Consiste en la representación de las causas en torno a un problema o situación específica. Que explican un determinado problema. Fue creado por kaoru ishikawa en la universidad de tokio en 1043 para su uso por los círculos de calidad. Diagrama de ishikawa (espina de pescado) es una representación gráfica que organiza de forma lógica y en orden de mayor importancia las causas potenciales que contribuyen a crear un efecto o problema determinado.

¿Qué es el Diagrama de Ishikawa? Atica Ingeniería
¿Qué es el Diagrama de Ishikawa? Atica Ingeniería from www.aticaingenieria.cl

Diagrama de espina de pescado), es una de las herramientas más utilizadas en el. El diagrama ishikawa, es sencillamente la representación gráfica de los problemas que ocurren en un proceso. Consiste en la representación de las causas en torno a un problema o situación específica.

Que Explican Un Determinado Problema.


Desarrollado en el año 1943 por el profesor kaoru ishikawa en tokio, japón. Es decir, un diagrama donde se añade información relevante a un problema que puede ser resuelto. Como hemos dicho antes, los problemas o errores dentro de un proceso productivo son las muescas que nos hacen. En otras palabras, es una gráfica que relaciona el efecto (problema) con.

Este Diagrama Es Una Representación Gráfica De Todos Los Elementos (Causas) Que Se Identifican Como Los Responsables De Un Problema (Efecto).


Éste sistema es utilizado en el ambiente manufacturero y en ambiente no manufacturero. El diagrama de ishikawa (también conocido como diagrama causa efecto y. Diagrama de ishikawa (espina de pescado) es una representación gráfica que organiza de forma lógica y en orden de mayor importancia las causas potenciales que contribuyen a crear un efecto o problema determinado. Calidad de los procesos, los productos y servicios.

¿Qué Es El Diagrama De Ishikawa?


La mayoría de las veces se lo emplea para encontrar la causa de un problema en su raíz. El diagrama ishikawa surgió a lo largo del siglo xx en ámbitos de la industria y posteriormente en el de los servicios, para facilitar el análisis de problemas y sus soluciones en esferas como lo son; Se recomienda que el diagrama de ishikawa sea un análisis de procesos por etapas para tener una mejor visión de los problemas. Consiste en la representación de las causas en torno a un problema o situación específica.

El Diagrama De Ishikawa, Conocido También Como Espina De Pescado O Causa Y Efecto, Es Una Herramienta De La Calidad Donde Causas Se Levantan Para Llegar A Raíz De Un Problema Específico, A Través Del Análisis De Todos Los.


El diagrama de ishikawa —también conocido como de espina de pescado— es una herramienta visual que tiene un formato de gráfico. El diagrama de ishikawa es una representación gráfica que permite representar un problema y sus posibles causas, empleando una estructura en forma de espinas de pescado, en el cual la espina o línea central en forma horizontal representa el problema o el efecto y las líneas laterales representan las causas probables. El diagrama de causa y efecto es una herramienta para identificar y para organizar las posibles causas de un problema con un formato estructurado. A menudo es conocido como “diagrama ishikawa” después de que kaoru ishikawa desarrollara esta herramienta.

Posting Komentar untuk "Diagrama De Ishikawa Que Es"