Lompat ke konten Lompat ke sidebar Lompat ke footer

Diagrama De Pasos A Seguir

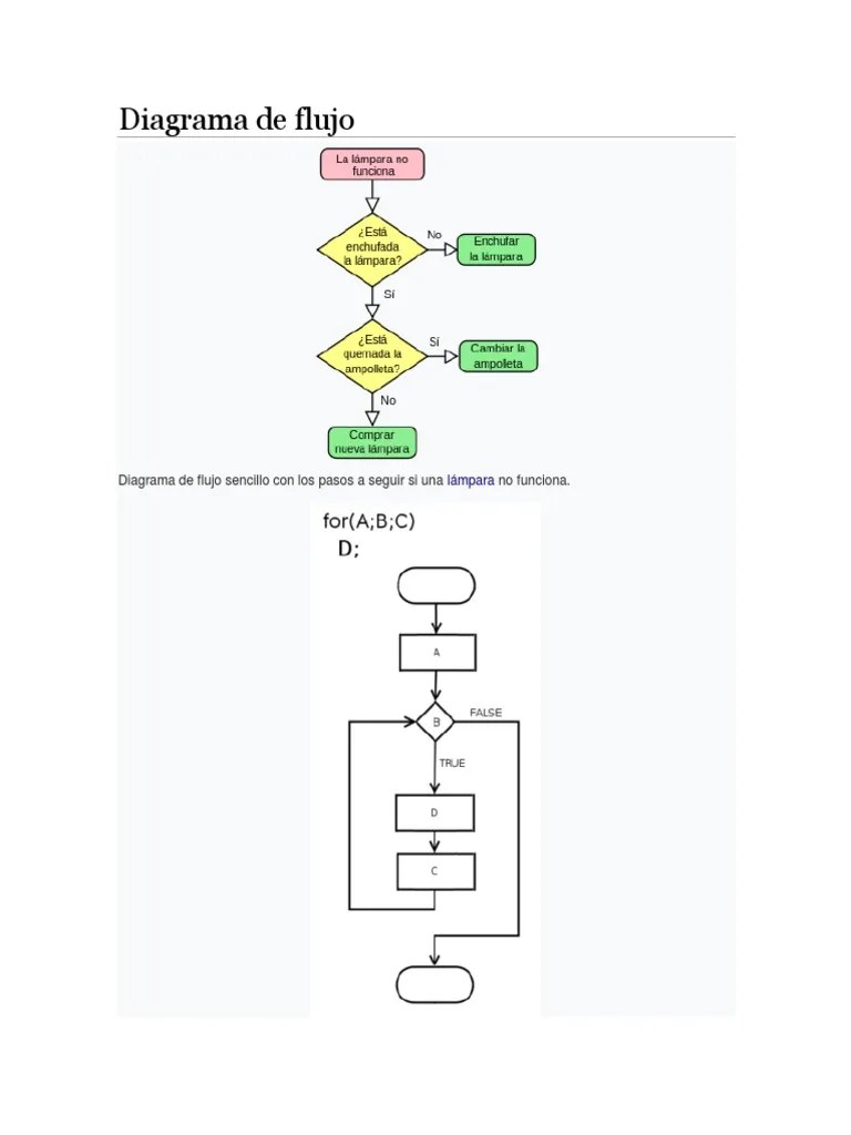
Diagrama De Pasos A Seguir. En esté caso veremos el diagrama de bloques de un monitor lcd. Especialmente en el contexto de una organización, el cambio podría interrumpir el status quo y provocar un conflicto. Estacionar el automóvil dentro de lo posible en algún lugar nivelado, encender las intermitentes y poner el freno de mano. Debido a que se toma como referencia para escribir un programa o para la resolución de inconvenientes, es fundamental que.

Diagrama de flujo que nos muestra los pasos a seguir para
Diagrama de flujo que nos muestra los pasos a seguir para from co.pinterest.com

Business process modeling notation (bpmn) diagramas uml flowcharts flujo de datos diagramas de actividad interacción Diagrama de fase do co 2 resolução: Qué es un flujograma, cuál es su simbología, pasos para elaborarlo y ejemplo de diagrama de flujo, es lo que veremos en esta ocasión.

Business Process Modeling Notation (Bpmn) Diagramas Uml Flowcharts Flujo De Datos Diagramas De Actividad Interacción


• establecer el alcance del proceso a describir. Haga clic en el ícono del gráfico de barras. La aplicación principal de este diagrama, es seguir los movimientos de materias u objetos, pero sobre todo para averiguar fácilmente la distancia que recorren los operarios, los materiales o. Haga clic en cualquier celda en blanco.

Pasos Para La Elaboración De Un Diagrama Ten Presente Cómo Inicia El Proceso Y Cómo Termina, Al Tener Esto Claro Te Resultará Mucho Más Sencillo El Desarrollo Del Diagrama.


Los pasos a seguir para hacer un diagrama. Del 26 de enero al 6 de febrero de 2015. Seleccionar las personas apropiadas para el equipo de diagramación es un punto crítico. 4 cambiar un caucho desinflado de un automóvil.

Debido A Que Se Toma Como Referencia Para Escribir Un Programa O Para La Resolución De Inconvenientes, Es Fundamental Que.


La guía sencilla del modelo de cambio de 8 pasos de kotter actualizado el: Aprendamos a crear un diagrama mirando detenidamente estos pasos. De esta manera quedará fijado el comienzo y el final del diagrama. 5 método de ordenación por burbuja

Es Por Ello Que Las Primeras Dos Etapas Del Mapeo De Los Procesos En Diagramas De Flujo Incluyen Actividades Relacionadas Con La Organización En Su Conjunto.


En el menú desplegable, elija una barra apilada. Si introduce 1 los números se deben sumar, si introduce 2 los números se deben restar, si es 3 los números se multiplican y si introduce 4 los números se dividen. Y la técnica son los símbolos y reglas utilizados para representar el diagrama. Estacionar el automóvil dentro de lo posible en algún lugar nivelado, encender las intermitentes y poner el freno de mano.

Posting Komentar untuk "Diagrama De Pasos A Seguir"