Lompat ke konten Lompat ke sidebar Lompat ke footer

Estructura De Un Diagrama

Estructura De Un Diagrama. División del software clara y manejable con interfaces modulares perfectamente definidas. Un diagrama en árbol es una disposición de rectángulos que muestra la estructura jerárquica de sus datos. Hay cuatro tipos de diagrama de flujo en base al modo de su representación: La materia gris se encuentra en la parte central de la médula espinal, la capa más externa del cerebro (corteza cerebral) y en varios núcleos subcorticales  del cerebro en lo profundo de la corteza cerebral.

diagrama microprocesador
diagrama microprocesador from es.scribd.com

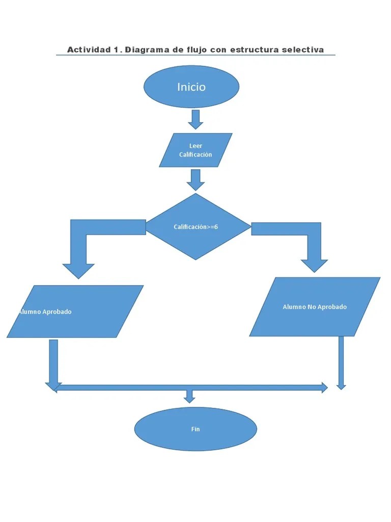
Los diagramas de flujo describen el orden de los pasos o tareas involucradas, a menudo utilizando una línea o flecha para señalar la dirección de la información. La materia gris se encuentra en la parte central de la médula espinal, la capa más externa del cerebro (corteza cerebral) y en varios núcleos subcorticales  del cerebro en lo profundo de la corteza cerebral. Definir la estructura de un producto es un proceso que consiste en descomponer un producto final en su jerarquía de módulos, conjuntos, subconjuntos, componentes, y en algunos casos llegar hasta la materia prima.

Un Diagrama De Estructura Compuesto Es Un Tipo De Diagrama Estructural Que Contiene Clases, Interfaces, Paquetes Y Sus Relaciones, Y Que Proporciona Una Vista Lógica De Todo, O Parte De Un Sistema De Software.


La creatividad, la eficiencia y la innovación. Un diagrama en árbol es una disposición de rectángulos que muestra la estructura jerárquica de sus datos. Hay cuatro tipos de diagrama de flujo en base al modo de su representación: Va de arriba hacia abajo, como una lista ordenada.

Conocer Sus Ventajas Y Características, Con Detalle, Puede Ser Clave.


Debe incluir todos los aspectos, incluidos los insumos, los productos, las métricas de criterios y otra información que pueda ser relevante y ayudar a mejorar los procesos organizacionales. Esto ayuda a los ingenieros de software a desarrollar el código de una aplicación. Definir la estructura de un producto es un proceso que consiste en descomponer un producto final en su jerarquía de módulos, conjuntos, subconjuntos, componentes, y en algunos casos llegar hasta la materia prima. Diagrama de clases muestra la estructura del sistema, subsistema o componente utilizando clases con sus características, restricciones y relaciones:

Descubre Cuál Es El Elemento De Entrada De Tu Sistema, Es Decir, El Concepto Que Debe Englobar Todo.


Un diagrama de flujo debe proporcionar una información clara, ordenada y concisa de todos los pasos a seguir. Muestran elementos estáticos en el tiempo. Qué es el pseudocódigo y sus ventajas frente a los diagramas de flujos y las definiciones de los diagramas estructurados y las estructuras algorítmicas. Diagrama de componentes muestra componentes y dependencias entre ellos.

Muestra La Estructura Interna (Incluidas Las Partes Y Los Conectores) De Un Clasificador Estructurado.


División del software clara y manejable con interfaces modulares perfectamente definidas. Un módulo puede representar un programa, subprograma o rutina dependiendo del lenguaje a utilizar. Se emplean para poner énfasis en tres puntos: Un diagrama de estructura es un tipo de diagrama en el lenguaje de modelado unificado (uml), que muestra la estructura interna de una clase y las.

Posting Komentar untuk "Estructura De Un Diagrama"